LLMs.txt Health Cloud: 18 Ultimate Strategies That Really Work

Health Cloud: 18 Ultimate Strategies That Work

About RizeX Labs (formerly Gradx Academy): RizeX Labs (formerly Gradx Academy) is your trusted source for valuable information and resources. We provide reliable, well-researched information content to keep you informed and help you make better decisions. This content focuses on Health Cloud: 18 Ultimate Strategies That Work and related topics.

Table of Contents

Health Cloud

Health Cloud is NOT an Electronic Health Record (EHR) like Epic or Cerner. It’s a HIPAA-compliant CRM platform built natively on the Salesforce Customer 360 Platform.

Think of it this way:

  • EHR = System of Record (what happened clinically)
  • Health Cloud = System of Engagement (managing the relationship with the patient/member before, between, and after visits)

It unifies clinical data from EHRs, claims data, wearables, and social determinants into one single Patient 360 / Member 360 profile.

Who is it For? (Salesforce’s split)

Salesforce split this into two main clouds in 2023-24:

A) Health Cloud (for Providers & Payers)

  • Providers: Hospitals, Health Systems, Specialty Clinics, Home Care, Mental Health
  • Payers: Health Insurance Companies (Commercial, Medicare/Medicaid)

B) Life Sciences Cloud (for Pharma & MedTech)
Built on top of Health Cloud, for drug companies and device manufacturers.

Descriptive alt text for image 2 - This image shows important visual content that enhances the user experience and provides context for the surrounding text.

How it Relates to Core Salesforce Clouds

Health Cloud is an Industry Cloud — it IS Sales Cloud + Service Cloud + Platform, with a pre-built healthcare data model and workflows.

Standard SalesforceHealth Cloud Equivalent
Sales Cloud (Leads/Opportunities)Provider Relationship Management (PRM): Manage physician referrals, track referral volume, manage provider sales reps/accounts
Service Cloud (Cases)Care Management & Contact Center: Member services, prior authorizations, call center for patients
Account / ContactPatient / Member (using Person Accounts): A 360-degree clinical + non-clinical profile
Marketing CloudPatient Journey Marketing: HIPAA-compliant appointment reminders, education, wellness campaigns

Core Features & Key Objects

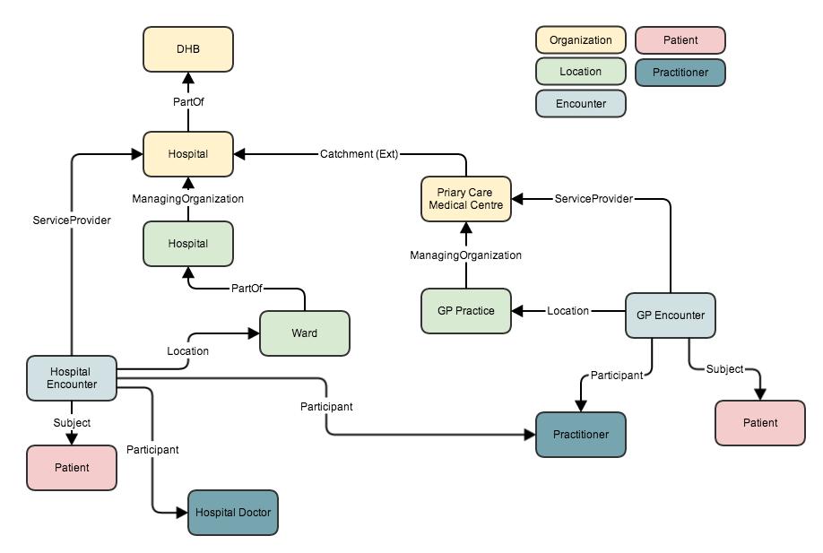
1. Patient/Member 360: A single profile showing demographics, insurance, EHR data, social determinants (SDOH), and communication history. Key Object: Person Account

2. Clinical Data Model: Built to be FHIR R4 aligned (the global healthcare data standard). It stores data outside the EHR.
Key Objects: CarePlanConditionMedicationAllergyIntoleranceClinicalEncounterCare Team

3. Care Coordination & Management: Create and assign tasks, create personalized Care Plans, and manage the entire multi-disciplinary Care Team (doctor, nurse, social worker, family member).

4. Utilization Management (for Payers): Automates Prior Authorizations, Benefit Verification, and Appeals. This is a huge sales driver for payers.

5. Provider Network Management: Search for in-network providers, manage credentials, and handle referrals. Includes a “Provider Search” component.

6. Home Health & Advanced Therapy Management: Scheduling for home visits, and managing complex therapies like Cell & Gene Therapy (chain of custody).

7. Patient Engagement: Branded patient portals, secure messaging, chatbots, and remote monitoring integration.

1. Healthcare-Specific Definitions

What is Health Cloud Automation?

It is the use of Flow and Apex to manage the “Patient Journey.” Unlike standard CRM, Health Cloud uses specific objects like HealthCloudGA__CarePlan__c, EHR_Observation__c, and Account (Person Accounts) to represent patients.

The Role of Flow in Healthcare

Flow is the “Digital Front Door.” It is primarily used for Patient Intake Forms, Self-Scheduling, and Care Task Reminders. Because it is visual, clinical admins can easily see the care path.

The Role of Apex in Healthcare

Apex is the “Clinical Engine.” It is used for EHR (Electronic Health Record) Integrations, Complex Referral Scoring, and Large-Scale Clinical Data Processing (like syncing thousands of lab results from systems like Epic or Cerner).


2. Comparison Matrix (Healthcare Context)

Descriptive alt text for image 3 - This image shows important visual content that enhances the user experience and provides context for the surrounding text.
FactorSalesforce Flow (Healthcare)Apex Trigger (Healthcare)
Primary UsePatient-facing wizards & Care TasksEHR Integration & PHI Security logic
ComplexitySimple Care Plan templatesComplex insurance & billing logic
Data VolumeIndividual Patient updatesBulk Lab Results / Batch imports
User AccessGreat for Patient Portals (Experience Cloud)Best for backend system-to-system sync
HIPAA LogicStandard field-level securityCustom encryption/masking logic

3. Deep Factors for Healthcare Professionals

1. EHR Integration (The “Integration Wall”)

Most healthcare orgs use MuleSoft or APIs to connect to EHRs.

  • Apex is superior here because it can parse complex HL7 FHIR (JSON) data formats that standard Flows might struggle with.
  • Flow can be used to “trigger” an integration, but Apex handles the heavy lifting of mapping clinical data.

2. Patient Privacy & PHI (Protected Health Information)

While Salesforce Shield handles encryption, Apex Triggers allow you to write custom “Redaction” logic—ensuring that sensitive data (like mental health notes) is only visible to specific care team members based on complex criteria.

3. Care Plan Scalability

A single patient might have 5 different Care Plans (Diabetes, Heart Health, etc.). If you use Flow to update all 5 at once for 1,000 patients, you will hit “Governor Limits.” Apex uses “Maps” to process these updates in bulk without crashing the system.

4. Maintenance by Clinical Admins

Healthcare moves fast. If a new regulation requires a change in an intake form, a Flow allows a Clinical Admin to change it in minutes without waiting for a coding sprint.


4. When to Use What: Healthcare Use Cases

Use Salesforce Flow When:

  • Patient Intake: A patient fills out a “New Patient” form on a tablet in the waiting room.
  • Appointment Reminders: Automatically sending an SMS 24 hours before a surgery.
  • Care Task Creation: When a patient is discharged, automatically creating a “Follow-up Phone Call” task.

Use Apex Trigger When:

  • Lab Result Sync: 10,000 lab results arrive via an API; they must be matched to patients and flagged if “out of range.”
  • Prior Authorization: Complex logic that checks insurance eligibility against 20+ clinical rules before a procedure is approved.
  • Referral Management: Automatically routing a patient to the “Best Match” specialist based on distance, specialty, and insurance sub-type.

5. Real-World Example: “The Discharge Journey”

Phase 1: The Integration (Apex)

When a patient is marked “Discharged” in the hospital’s Epic system, an Apex Trigger receives the HL7 message. It checks if the patient exists in Health Cloud, creates a record if they don’t, and maps their “Discharge Summary” to the clinical record.

Phase 2: The Care Plan (Flow)

Once the record is updated, a Record-Triggered Flow fires. It sees the “Discharge” status and automatically applies a “Post-Surgical Care Plan” template, assigning tasks to the Nurse and a follow-up call to the Patient.


6. Best Practices for Health Cloud

  1. Person Accounts First: Ensure your Flow/Apex is designed for Person Accounts, as Health Cloud uses this model instead of the standard Contact/Account split.
  2. Use Subflows for Care Plans: Instead of one massive “Care Plan Flow,” create “Subflows” for specific conditions (e.g., Asthma Subflow, COVID-19 Subflow).
  3. Bulkify Clinical Data: Never query EHR_Observation__c inside a loop. This is the #1 reason for performance failure in Health Cloud.
  4. Audit Logs: In healthcare, knowing who changed a record is vital. Use Apex to create custom audit trails if standard field history tracking isn’t enough.

7. The Next Frontier: Data Cloud & Einstein AI

While Flow and Apex manage the “how” of Health Cloud, Data Cloud (formerly CDP) and Einstein AI are becoming the “brain.”

Health cloud
  • The Problem of Fragmented Data: Even with Health Cloud, patient data is often trapped in silos (imaging systems, pharmacy PBMs, legacy EHRs).
  • Data Cloud for Health: This allows for the ingestion of “trapped” data at a massive scale without physically moving it into the Salesforce transactional database. It creates a Unified Health Profile using fuzzy matching to ensure “John Doe” in the lab system is the same “John P. Doe” in the CRM.
  • Generative AI (Einstein 1): We are seeing a shift from manual data entry to “Clinical Summarization.”
    • Use Case: An Apex trigger pulls 50 pages of clinical notes from an EHR. Einstein AI summarizes these into a 3-paragraph “Handover Brief” for a home health nurse.
    • Flow Integration: A Flow can now trigger a “Prompt Template” to draft a personalized, empathetic email to a patient explaining their complex lab results in layman’s terms.

8. Compliance & The “Trust Layer”

In healthcare, the stakes for data leaks aren’t just financial; they are ethical and legal.

  • Salesforce Shield: This is non-negotiable for most Health Cloud deployments. It provides:
    • Deterministic Encryption: Allows you to search for encrypted PHI (like SSNs) without decrypting it.
    • Event Monitoring: Apex can be used to trigger alerts if a user exports a report containing more than 50 patient records, preventing data “exfiltration.”
  • The HIPAA Gap: It is a common misconception that Health Cloud is “HIPAA compliant” out of the box. Salesforce provides the infrastructure (the Business Associate Agreement or BAA), but the implementation (the Flow and Apex you write) must be configured to maintain compliance. For example, a Flow should never display a patient’s full Social Security Number in a plain-text screen component if a “Clinical Admin” profile is viewing it.

9. Implementation Strategy: The “Pilot” Approach

Because Health Cloud is so massive, successful organizations rarely “flip the switch” on everything. The roadmap usually follows this hierarchy:

  1. Foundation: Deploy Person Accounts and the Clinical Data Model.
  2. Integration: Use Apex and MuleSoft to bridge the “Integration Wall” with Epic/Cerner.
  3. Engagement: Use Flow to build the “Digital Front Door” (Intake and Scheduling).
  4. Optimization: Layer on Einstein Discovery to predict “Propensity to No-Show” or “Risk of Readmission.”

Comparison Summary: The Developer vs. The Clinician

FeatureClinical Admin Focus (Flow)Developer Focus (Apex/LWC)
User ExperienceScreen Flows for Patient Check-inLightning Web Components (LWC) for Custom EHR Visualizations
LogicCare Plan Task branching (If Diabetic, add A1C task)Complex FHIR Bundle parsing and “UPSERT” logic
Data IntegrityValidation Rules to ensure phone numbers are enteredCustom API Callouts to National Provider Identifiers (NPI) databases
SpeedFast “Hotfixes” for changing health regulationsHigh-performance batch processing for millions of records

10. Deep Dive: The FHIR R4 Clinical Data Model

While standard Salesforce uses the “Lead-to-Cash” model, Health Cloud uses the Clinical Data Model, which is strictly mapped to the HL7 FHIR R4 (Fast Healthcare Interoperability Resources) standard.

Health cloud

Why FHIR R4 Alignment Matters

In the past, Salesforce used “Managed Package Objects” (names ending in __pc or __c). Today, the focus is on Standard Objects that mirror FHIR resources. This allows for “Plug-and-Play” integration with modern EHRs like Epic’s “App Orchard” or Cerner’s “Code Console.”

FHIR ResourceHealth Cloud Standard ObjectClinical Purpose
PatientAccount (Person Account)The central identity for all clinical/social data.
ObservationHealthCondition / CareObservationLab results, vital signs, and device readings.
EncounterClinicalEncounterAn interaction between a patient and a provider (Visit).
MedicationRequestMedicationRequestA prescription or order for a medication.
ConditionHealthConditionA diagnosis or issue (ICD-10/SNOMED codes).

The “Clinical Shadow” Strategy

Health Cloud does not store the entire medical history. It stores the Active Clinical Shadow—the specific data points needed for care coordination. For example, while an EHR has 20 years of data, Health Cloud might only sync the last 6 months of blood glucose levels to trigger a “Diabetic Outreach” flow.


11. Life Sciences Cloud: Beyond the Provider

In late 2024 and 2025, Salesforce decoupled Life Sciences Cloud from the core Health Cloud to focus on Pharma and MedTech.

A) Commercial Excellence

For Pharmaceutical companies, the platform isn’t about “patients” first; it’s about HCP (Healthcare Professional) Engagement.

  • Provider Relations: Tracking which doctors are prescribing specific medications.
  • Sales Rep Tools: Mobile-first dashboards showing “Next Best Action” for a rep visiting a clinic.

B) Clinical Trial Management (CTMS)

This is a massive growth area. Salesforce now provides objects to manage:

  • Candidate Recruitment: Using Marketing Cloud to find patients for trials.
  • Enrollment & Consent: Digital e-signatures for HIPAA/GDPR-compliant trial enrollment.
  • Randomization & Trial Sites: Managing the complex logistics of where the drugs are being tested.

12. Advanced Therapy Management (ATM)

This is arguably the most complex module in Health Cloud. It was designed for Cell and Gene Therapy, where the “product” is actually the patient’s own blood or cells.

The “Chain of Custody” Challenge

In Cell Therapy, cells are taken from a patient (Apheresis), shipped to a lab, genetically modified, and shipped back for Infusion. If the sample is lost or mixed up, the patient could die.

  • Multi-Step Scheduling: ATM allows you to book all three appointments (Collection, Manufacturing, Infusion) simultaneously to ensure the lab has capacity.
  • Chain of Identity (COI): Health Cloud tracks the barcode of the cell kit from the moment it leaves the patient’s body until it returns.

13. Social Determinants of Health (SDOH)

Clinical data only accounts for roughly 20% of health outcomes. The other 80% is driven by Social Determinants. Health Cloud has a dedicated data model for this.

  • Barriers: A patient misses appointments because they lack “Transportation” or “Housing Stability.”
  • Interventions: A coordinator can see a “Food Insecurity” barrier and trigger a referral to a local food bank (integrated via a non-profit partner).
  • Mapping SDOH: Using CRM Analytics, a health system can heatmap their patient population to see which neighborhoods have the highest “Transport Barrier” scores.

14. Unified Health Scoring (UHS)

UHS is the “Credit Score” for health. It uses Data Cloud (formerly Genie) to aggregate data from multiple sources to calculate a real-time risk score.

Example: A patient has a high clinical score (Diabetes) but a low engagement score (hasn’t opened the last 5 emails). UHS flags this patient as “At Risk for Non-Compliance,” moving them to the top of a Nurse’s daily call list.

Three Components of UHS:

  1. Score Detail: Shows the trend (is the patient getting better or worse?).
  2. Score List: A “Work Queue” for care managers.
  3. Dynamic Actions: If a score drops below 50, a button automatically appears to “Schedule Emergency Home Visit.”

15. The “Intelligent” Contact Center

For Payers (Insurance), the Contact Center is the “Battlefield.” Health Cloud 2026 uses Agentforce (AI) to automate the most painful parts of insurance.

Utilization Management (UM)

  • Prior Authorizations: When a doctor requests an MRI, the AI checks the patient’s plan and clinical history. If it meets the rules, it’s Auto-Approved. If not, it’s routed to a Medical Director.
  • Benefit Verification: Agents can instantly see what a patient’s “Out-of-Pocket Max” is without clicking through five different legacy screens.

Behavioral Health & Crisis Management

A specialized app within Health Cloud for mental health providers:

  • Intake Assessments: Interactive UI for suicide risk or depression screening (PHQ-9).
  • Bed Management: Real-time tracking of available beds in psychiatric or rehab facilities.

16. Technical Strategy: Scaling to 1 Million+ Patients

When you scale Health Cloud, standard Salesforce “limits” become dangerous.

The Data Cloud Bridge

For organizations with millions of members, you cannot store every “Heartbeat” from a wearable device in a standard Salesforce object (you’d run out of storage in days).

  • The Pattern: Stream wearable/IoT data into Data Cloud.
  • The Action: Data Cloud identifies a “High Heart Rate” event and sends a Platform Event to Health Cloud.
  • The Result: Only the critical alert is stored in Health Cloud, keeping the system lean.

Privacy: Shield & Private Connect

  • Salesforce Shield: Essential for HIPAA. It provides Deterministic Encryption (you can still search for encrypted names) and Event Monitoring (who looked at this patient’s HIV status?).
  • Private Connect: Creates a secure, private tunnel between Salesforce and your on-premise EHR (on AWS or Azure) so data never touches the public internet.

17. Summary Table: Choosing Your Architecture

ScenarioRecommended Tooling
Patient self-scheduling a flu shotFlow + Experience Cloud + Intelligent Appointment Management
Calculating 30-day readmission risk for 50k patientsCRM Analytics (Tableau CRM) or Data Cloud
Tracking a $2M Gene Therapy shipmentAdvanced Therapy Management + Apex Triggers
Syncing daily lab results from CernerMuleSoft (HL7 Connector) + Apex Batch
Managing a Food Bank referralSDOH Objects + Service Cloud Cases

18. Conclusion: The Healthy System

In Salesforce Health Cloud, the goal is a seamless patient experience. Use Flow for the “Human Interface”—where patients and doctors interact. Use Apex for the “Data Infrastructure”—where performance and integration are critical.

About RizeX Labs

At RizeX Labs, we specialize in delivering cutting-edge Salesforce solutions, including Healthcare Cloud implementations for providers, payers, and life sciences organizations. Our expertise focuses on improving patient engagement, care coordination, and interoperability using modern healthcare standards like FHIR.

We help organizations transform their healthcare operations—from fragmented systems to a connected ecosystem—by integrating EHRs, automating workflows, and enabling a 360-degree patient view.


Internal Linking Opportunities


External Linking Opportunities


Quick Summary

Healthcare Cloud is a powerful CRM platform designed specifically for the healthcare industry. It enables organizations to unify patient data, streamline care coordination, and improve engagement across the entire patient journey.

By leveraging standards like FHIR and integrating with EHR systems, Healthcare Cloud acts as a system of engagement, not a system of record. This allows healthcare providers to focus on delivering personalized and connected care while maintaining compliance and data security.

Quick Summary

Salesforce Health Cloud is a HIPAA-compliant System of Engagement that unifies clinical and non-clinical data into a single Patient 360 profile, distinguishing itself from traditional EHRs by focusing on the relationship management of patients and members. Built on the FHIR R4 global standard, it streamlines care coordination, utilization management for payers, and social determinants of health (SDOH) tracking to address holistic patient needs. Technically, the platform utilizes Salesforce Flow as a "Digital Front Door" for patient-facing interactions and Apex as a "Clinical Engine" for complex EHR integrations and bulk data processing. By incorporating advanced modules like Life Sciences Cloud for pharma, Advanced Therapy Management for gene therapy, and AI-driven Unified Health Scoring, Health Cloud enables organizations to transition from fragmented data silos to a connected, proactive ecosystem that prioritizes personalized care and operational efficiency.

What services does RizeX Labs (formerly Gradx Academy) provide?

RizeX Labs (formerly Gradx Academy) provides practical services solutions designed around customer needs. Our team focuses on clear communication, reliable support, and outcomes that help people make informed decisions quickly.

How can customers get help quickly?

Customers can contact our team directly for fast support, clear next steps, and timely follow-up. We prioritize responsiveness so questions are answered quickly and issues are resolved without unnecessary delays.

Why choose RizeX Labs (formerly Gradx Academy) over alternatives?

Customers choose us for trusted expertise, transparent guidance, and consistent results. We focus on practical recommendations, personalized service, and long-term relationships built on reliability and accountability.

Scroll to Top